跳到内容
首页
国产化专区
扩张
国产信息发布软件
鸿蒙5.0电子门牌
软件产品
扩张
会议预预约系统
扩张
会议预约系统-中文版
会议预约系统-英文版
手机发布软件
手机点播软件
单机版软件
安卓信息发布软件
安卓触摸查询软件
Win信息发布软件
Win触摸查询软件
安卓x86旗舰版软件
BS-英文版信发软件(DigitalSignage)
联屏信息发布软件
工控机
扩张
工控小主机(工控盒子)
工控触摸一体机
电子门牌
安卓播放盒
安卓主板
服务支持
扩张
关于和丰
新闻动态
扩张
升级日志
BS主板支持
020-28186708
切换菜单
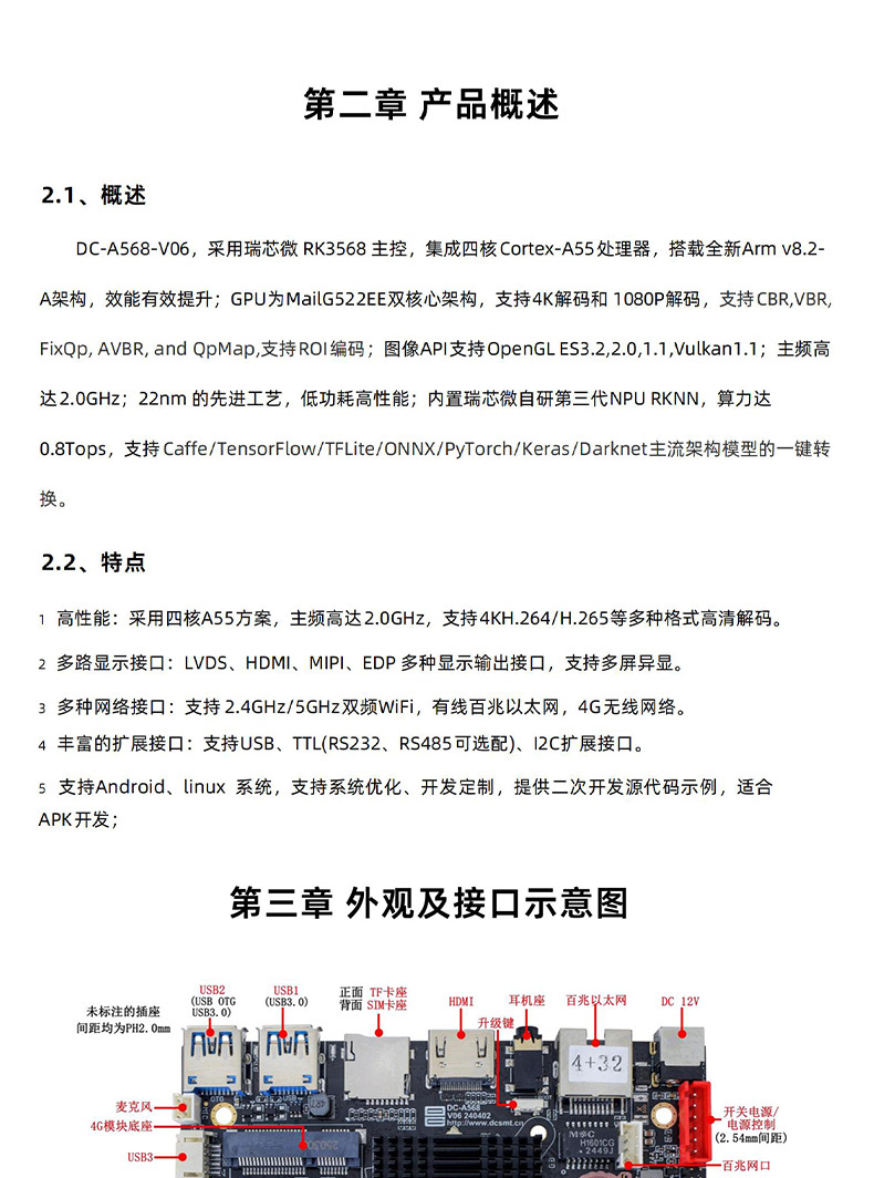
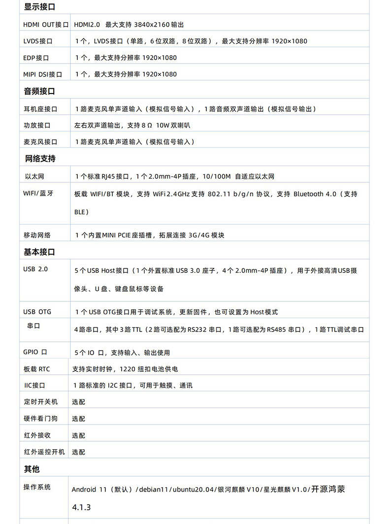
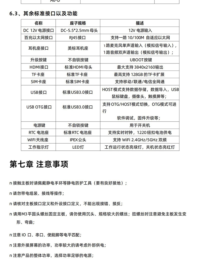
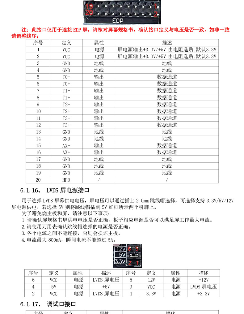
瑞芯微RK3568安卓工业开发板
发表回复
取消回复
您的邮箱地址不会被公开。
必填项已用
*
标注
评论
*
姓名
*
电子邮件
*
网站
在此浏览器中保存我的显示名称、邮箱地址和网站地址,以便下次评论时使用。
首页
国产化专区
切换子菜单
扩张
国产信息发布软件
鸿蒙5.0电子门牌
软件产品
切换子菜单
扩张
会议预预约系统
切换子菜单
扩张
会议预约系统-中文版
会议预约系统-英文版
手机发布软件
手机点播软件
单机版软件
安卓信息发布软件
安卓触摸查询软件
Win信息发布软件
Win触摸查询软件
安卓x86旗舰版软件
BS-英文版信发软件(DigitalSignage)
联屏信息发布软件
工控机
切换子菜单
扩张
工控小主机(工控盒子)
工控触摸一体机
电子门牌
安卓播放盒
安卓主板
服务支持
切换子菜单
扩张
关于和丰
新闻动态
切换子菜单
扩张
升级日志
BS主板支持